au
☏
网站首页
关于本会
本会概况
本会章程
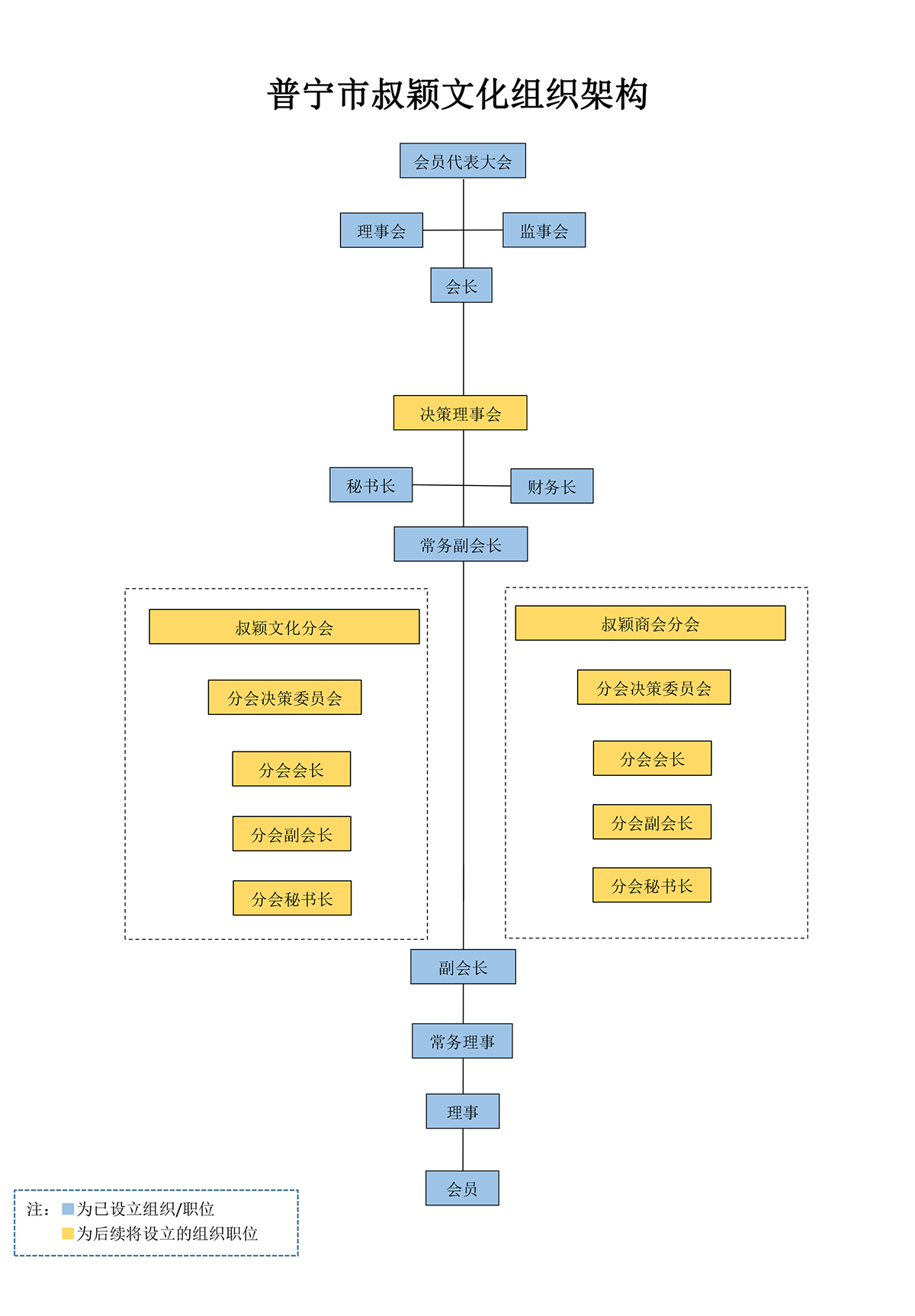
组织架构
入会流程
本会宗旨
本会动态
联系我们
本会概况
本会章程
组织架构
入会流程